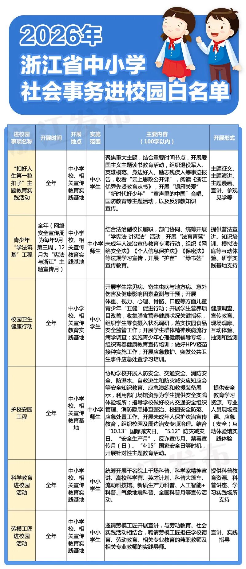
这6项社会事务,纳入进校园白名单!
原创
杭州发布
浏览量
全文245个字
阅读约需 分钟

如发现社会事务进校园违规问题
可通过以下方式
向学校所在地教育行政部门
或上级教育行政部门举报
↓↓

此前,省委教育工作领导小组秘书组印发《浙江省中小学社会事务进校园管理办法(试行)》,明确四条准入原则、七类禁入情形,实行备案审批和白名单制,严控活动总量与频次,切实减轻中小学校和师生负担。
点击“这里”查看通知全文
